基層醫療政策

Friday, September 15, 2017

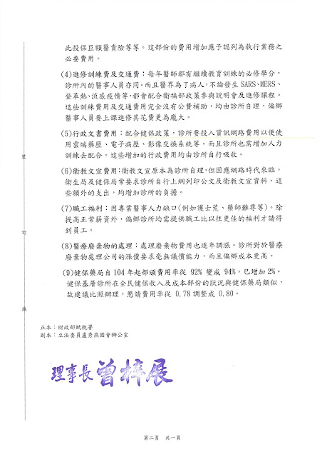
(106)0030號函 主旨:懇請財政部賦稅署調整執行業務者費用標準,將醫療資源不足地區改善方案的費用率比照一般全民健康保險收入之費用率!






By doctor - September 15, 2017
Email ThisBlogThis!Share to XShare to FacebookShare to Pinterest
Labels: 財政部賦稅署
Newer Post Older Post Home

國健署來函公告--主旨:檢送本署107年2月7日召開「兒童預防保健業務交流會議」會議記錄一份,請查照。

檢視完整公文內容-請點閱此連結

  • 醫策會 開會通知單-開會事由:「107-108年度醫院及診所病人安全年度目標編修會議」
  • (105)0010號函 主旨:惠請食藥署函釋藥品「分裝」定義,並請明示藥膏、藥水之調配並不需由「藥物製造工廠」為之。
  • 衛福部來函公告--主旨:為檢討有關醫事人員越區支援報備至(非)醫療(事)機構執行業務之 事先報准方式,是否有修正之必要,請依附件格式填列意見,免備 文,於106年12月1日前逕寄至承辦人信箱(Mdhgf@mohw.gov.tw) 請查照。

Search This Blog

  • Home

Contributors

  • Sky Chen
  • Unknown
  • 比康
  • doctor

Blog Archive

  • ►  2018 (28)
    • ►  March (7)
    • ►  February (6)
    • ►  January (15)
  • ▼  2017 (55)
    • ►  December (2)
    • ►  November (14)
    • ►  October (6)
    • ▼  September (8)
      • 亞洲華人醫務管理交流學會來函公告 主旨:本會謹訂於106年11月3日、4日、5日、10日、11日舉辦...
      • 醫師公會全聯會來函公告 主旨:本會舉辦「居家醫療國際研討會」請轉知所屬會員踴躍報名參加,請 查照。
      • 衛福部來函公告 主旨:惠請協助向所轄醫療院所及相關醫事人員加強宣導,使用合法醫療 器材軟體,以保障病...
      • 財政部賦稅署來函公告 主旨:中華民國診所協會全國聯合會建議調整醫師依全民健康保險醫療資源不足地區改善...
      • 碩睿資訊來函公告 主旨:敬邀參加衛生福利部食品藥物管理署106年度「用藥諮詢資料庫暨 資訊平台擴充計...
      • (106)0030號函 主旨:懇請財政部賦稅署調整執行業務者費用標準,將醫療資源不足地區改善方案的費...
      • (106)0029號函 建請健保署更正名稱,將「合理門診量」改為「門診診察費折付」制度 !
      • 健保署來函公告 主旨:請貴會提醒會員或所屬各縣市公會並輔導其所屬會員,自即日起於「健保資料網路服務系...
    • ►  August (1)
    • ►  July (7)
    • ►  June (1)
    • ►  May (8)
    • ►  April (1)
    • ►  March (4)
    • ►  January (3)
  • ►  2016 (26)
    • ►  November (1)
    • ►  October (4)
    • ►  September (1)
    • ►  August (1)
    • ►  July (5)
    • ►  June (3)
    • ►  May (4)
    • ►  April (2)
    • ►  March (5)

中華民國診所協會全國聯合會

  • Home
  • 本會介紹
  • 基層醫療政策
  • 百花齊放
  • 會刊及本會訊息
  • 活動及會員交流

Report Abuse

Labels

  • 中華民國醫師公會全國聯合會
  • 中華民國醫師公會全國聯合會 函
  • 健保法第43條第1項
  • 健保署
  • 健保署,恩菎類抗生素fluoroquinolones
  • 健保署,特管辦法第13條規定
  • 健保署,門診診察費折付
  • 健保資料網路服務系統(VPN
  • 健康照護創新人才培育
  • 勞動部
  • 基層醫療議題會議
  • 教育訓練
  • 檢討全民健康保險會代表名額
  • 疾病管制署,疫苗管理者資格認證
  • 疾管署
  • 行政院農業委員會 函
  • 衛生福利部
  • 衛生福利部中央健保署 函
  • 衛生福利部中央健康保險署 函
  • 衛生福利部國民健康署
  • 衛生福利部疾病管制署
  • 衛生福利部食品藥物管理署
  • 衛福部,醫療器材
  • 診聯會聲明稿
  • 財政部賦稅署
  • 轉勞動部函
  • 醫事爭議處理法草案
  • 醫師公會全聯會,居家醫療國際研討會
  • 醫策會
  • 門診診察費折付
  • 食藥署,藥品分裝定義
Ethereal theme. Powered by Blogger.